宁夏老员工命科学公司2020-2021学年学位与研究生教育质量报告

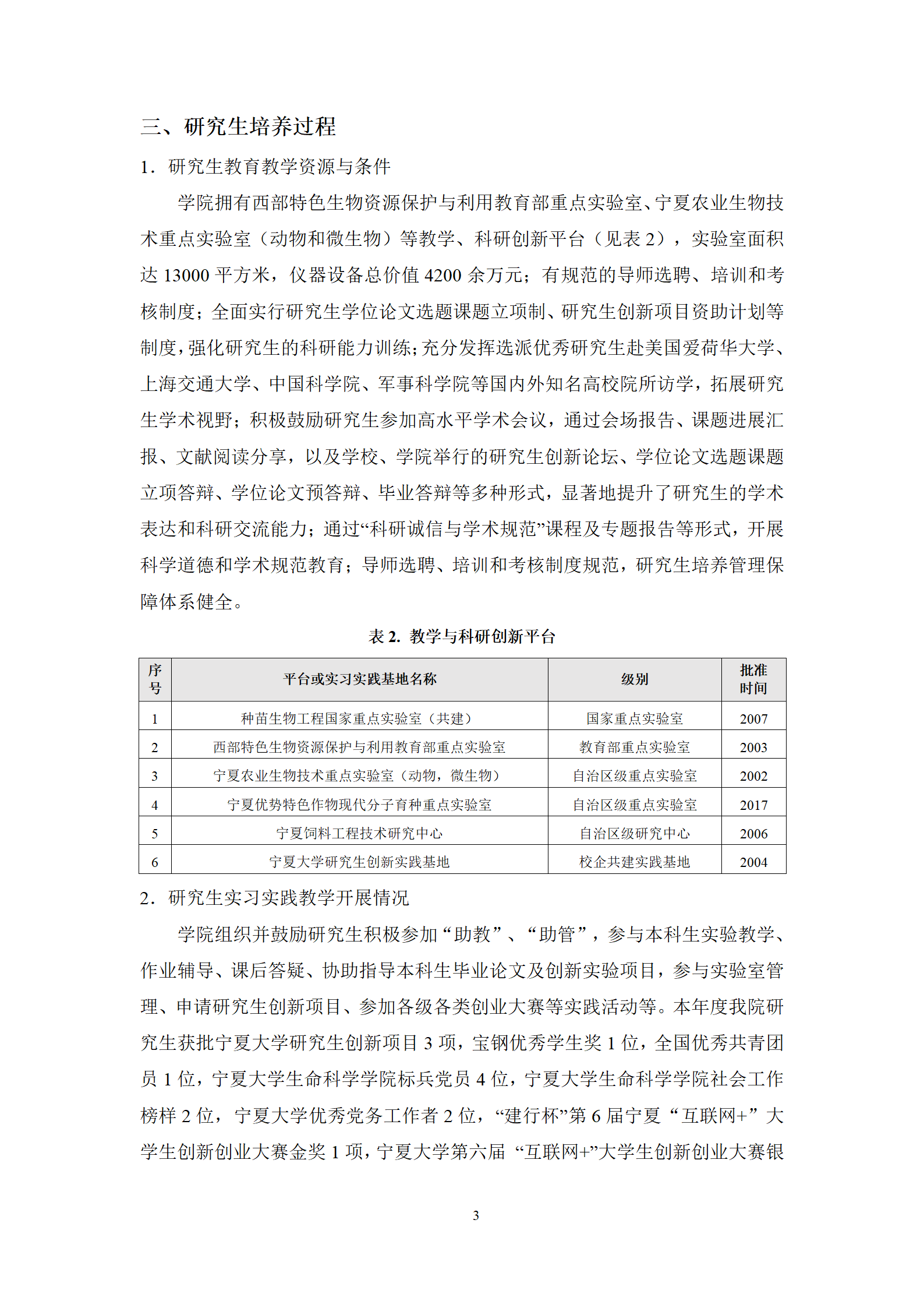
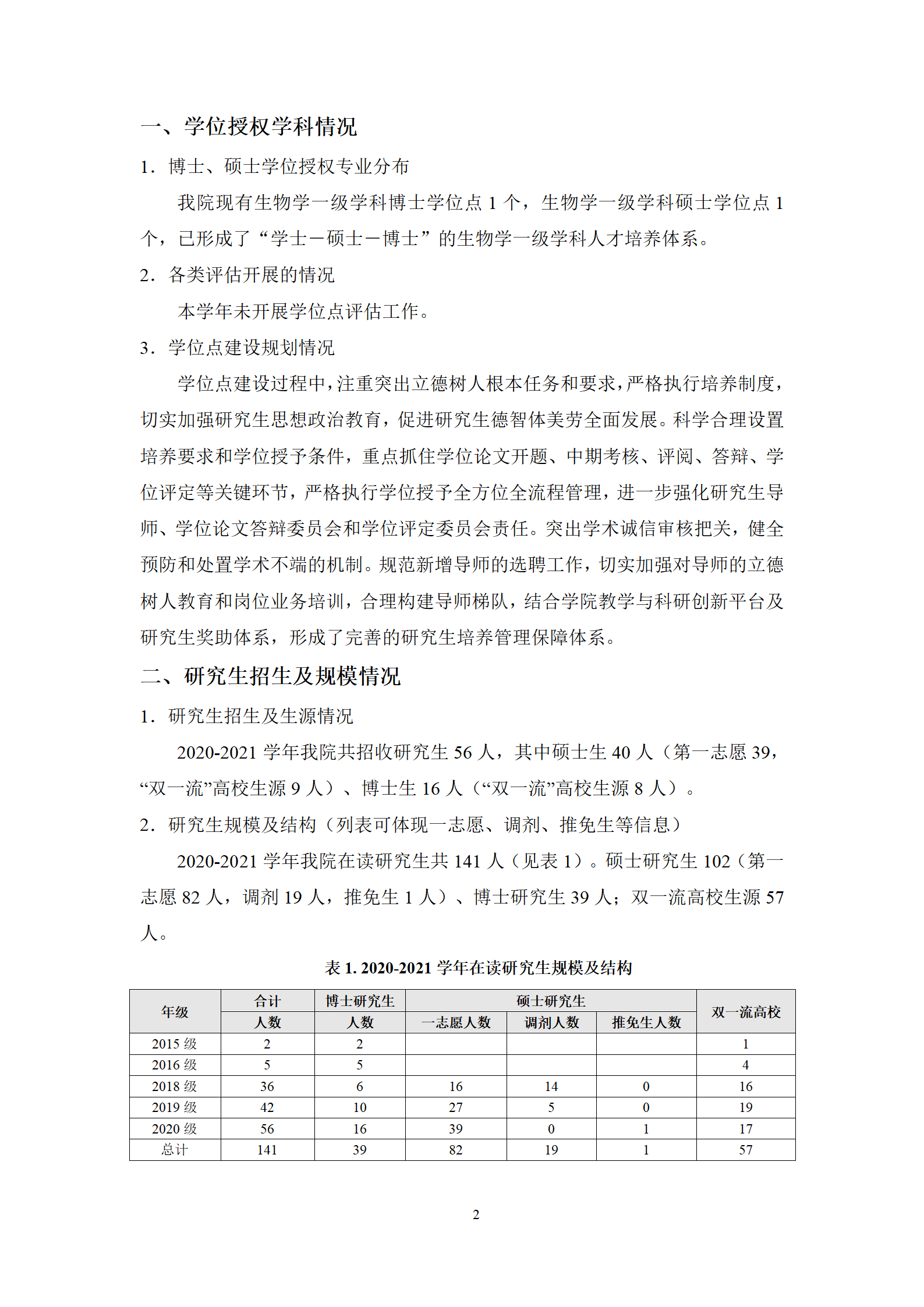
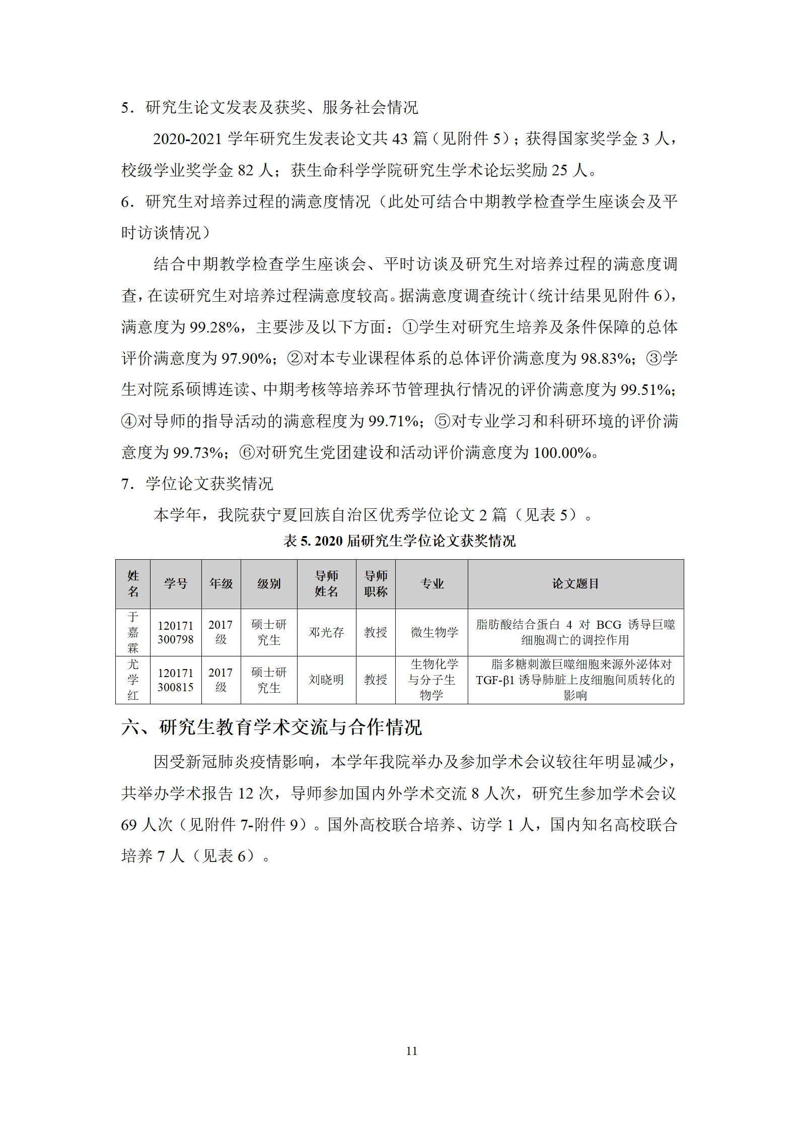
发布日期:2023-11-10 浏览量:

 

联系我们

地址:宁夏银川市西夏区贺兰山西路539号

学部综合办公室办公室:0951-2062129本科生培养办公室:0951-2062051

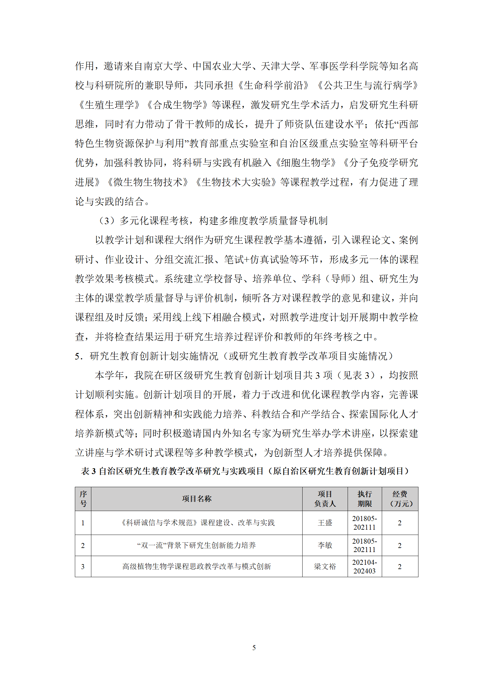
公司产品办公室:0951-2062076版权所有:2026国际足联世界杯 - 官方中文网站 - FIFA World Cup 2026

友情链接