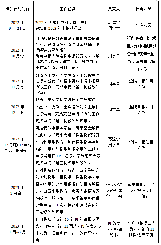
2023年国家自然科学基金项目申报培训工作计划

发布日期:2022-09-21 浏览量:

针对2022年公司国家自然基金项目获批项目偏少、且集中在地区科学基金项目的弱项,为提高青年基金项目书和面上项目书的撰写质量,力争在2023年申报基金项目有一个大的提高和突破,特制定本计划。

  

                                                                 

要求:每次培训要有签到,要留下参会照片等考核资料。


 

联系我们

地址:宁夏银川市西夏区贺兰山西路539号

学部综合办公室办公室:0951-2062129本科生培养办公室:0951-2062051

公司产品办公室:0951-2062076版权所有:2026国际足联世界杯 - 官方中文网站 - FIFA World Cup 2026

友情链接